广东尖峰电价来了!

今日(8月31日),广东省发改委发布《关于进一步完善我省峰谷分时电价政策有关问题的通知》,内容主要为:完善现行峰谷分时电价政策,实施尖峰电价政策。

01完善峰谷分时电价

峰谷分时电价政策实施范围(深圳除外),包括大工业用户、普通工业专用变压器用户。下一步视情况将峰谷分时电价政策扩大到其他工商业用户。

图片

峰平谷比价从现行的1.65:1:0.5调整为1.7:1:0.38。峰段价格更贵,谷段价格更便宜,峰谷价差拉大有利于光伏项目和储能项目的开展。

图片

对于白天峰段时间生产为主的企业,其电度电费将增加3分/千瓦时的费用,而谷段生产为主的企业将能享受到将近7分/千瓦时的电度电价优惠。

02尖峰电价正式出台

(一)实施范围

尖峰电价实施范围与上述峰谷分时电价政策一致,不包括居民用户。

(二)执行时间

尖峰电价执行时间为7月、8月和9月三个整月,以及其他月份中日最高气温达到35℃及以上的高温天。日最高气温以中央电视台一套每晚19点新闻联播节目天气预报中发布的广州次日最高温度为准,次日予以实施。

(三)执行时段

尖峰电价每天的执行时段为11-12时、15-17时共三个小时。

(四)尖峰电价水平

尖峰电价在上述峰谷分时电价的峰段电价基础上上浮25%

同样以广州1-10千伏电压等级的大工业电度电价为例,执行尖峰电价后,用户电价如下:

图片

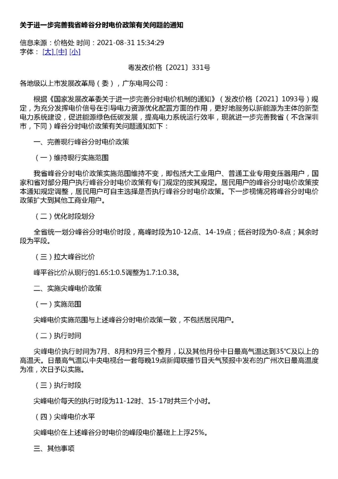
关于进一步完善我省峰谷分时电价政策有关问题的通知粤发改价格〔2021〕331号原文如下:

图片

图片